网站首页
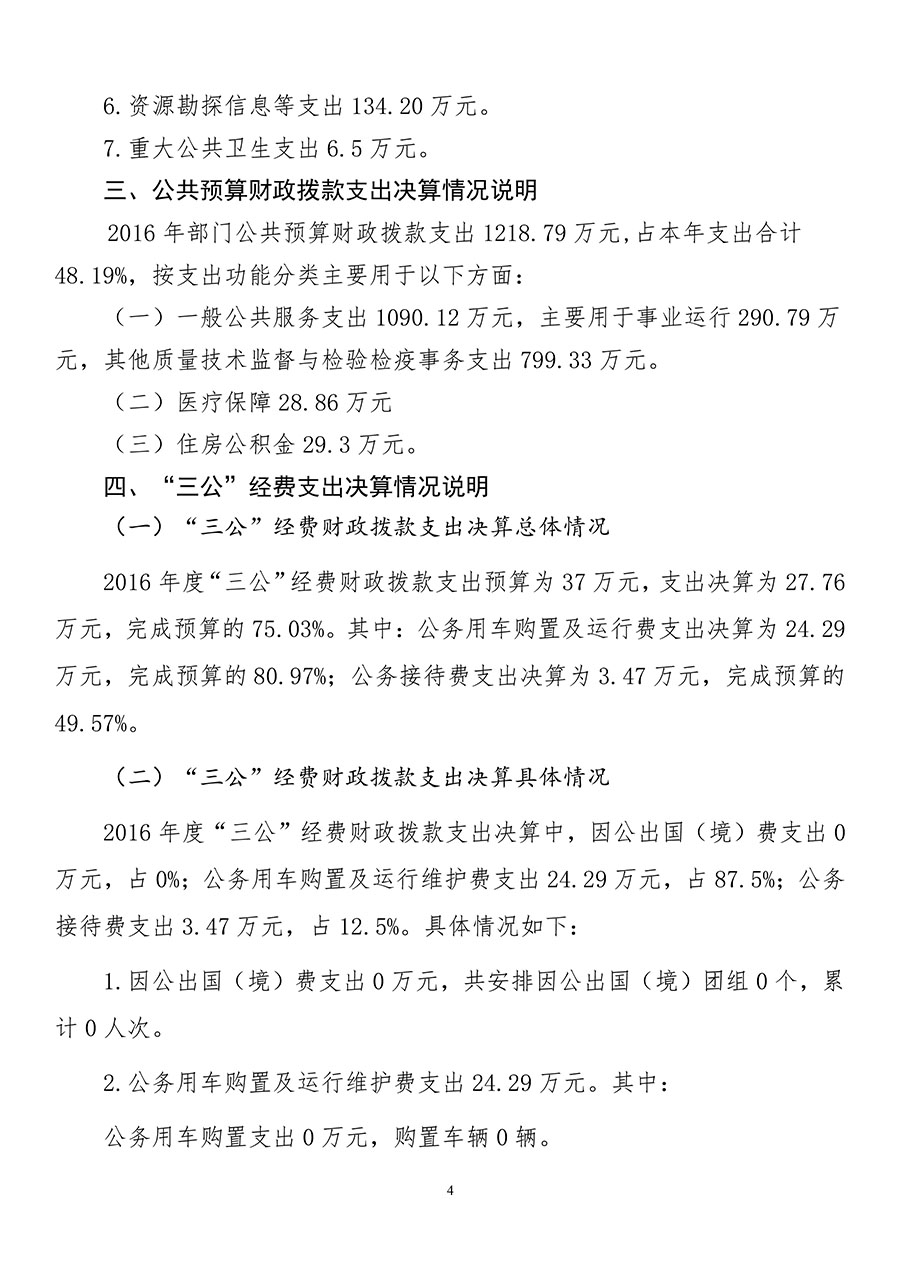
机构介绍
新闻动态
技术服务
党建群团
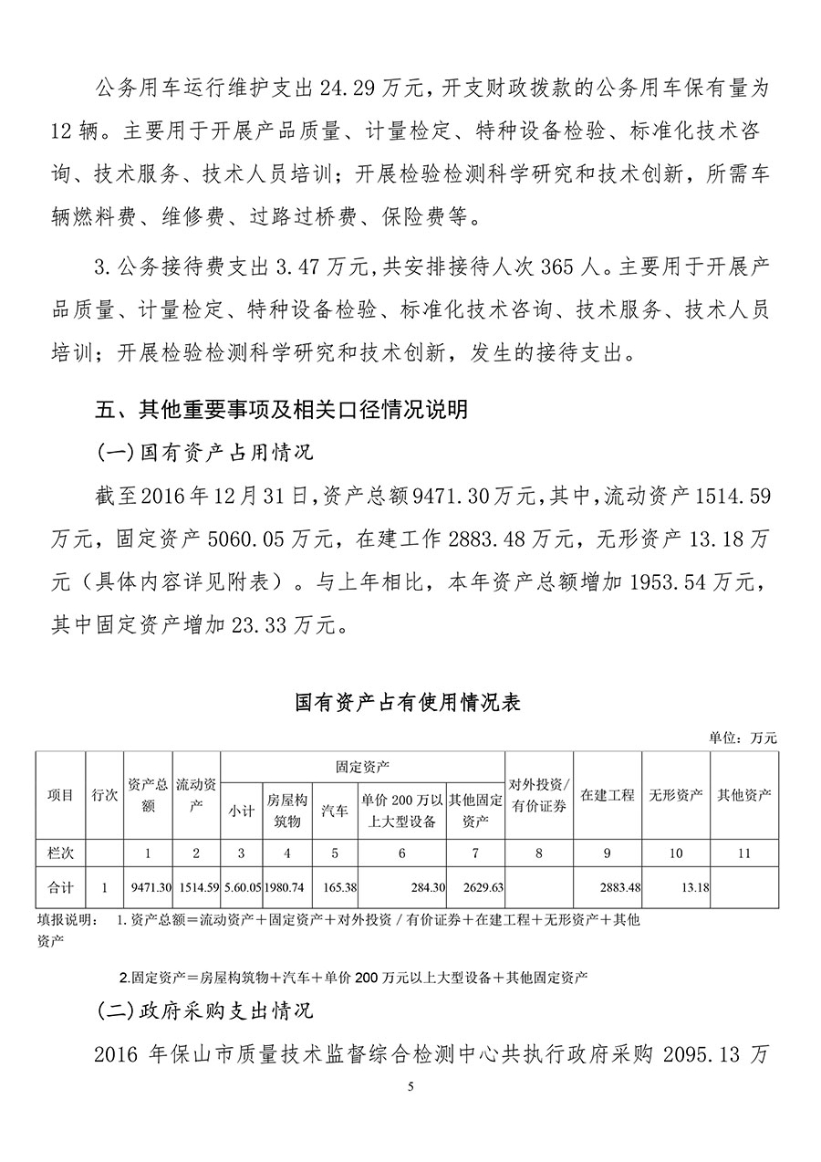
科研创新
线上办理
公众留言
内容详情
所在位置:信息公开
保山市质量技术监督综合检测中心2016年度部门决算及“三公经费”情况说明
文章来源:保山质检中心 上传时间:2017-09-06 浏览量:18846
<
附件:保山市质量技术监督综合检测中心2016年部门决算表.xls
【
打印此页
】【
关闭网页
】
阅读上一篇文章:
保山市质量技术监督局余有林局长到保山中心指导工作
阅读下一篇文章:
省纪委驻省工商局纪检组李秀泉组长到保山中心调研检查工作
版权所有:保山市检验检测院
联系地址:云南省保山市隆阳区兰城路北延长线双碑
联系电话:0875-2145728、传真号码:0875-2145728
单位网址:www.bsjyjc.cn
工信部ICP备案号:滇ICP备20003634号
滇公网安备 53050202000122号
技术支持:云港互联