网站首页
机构介绍
新闻动态
技术服务
党建群团
科研创新
线上办理
公众留言
内容详情
所在位置:信息公开
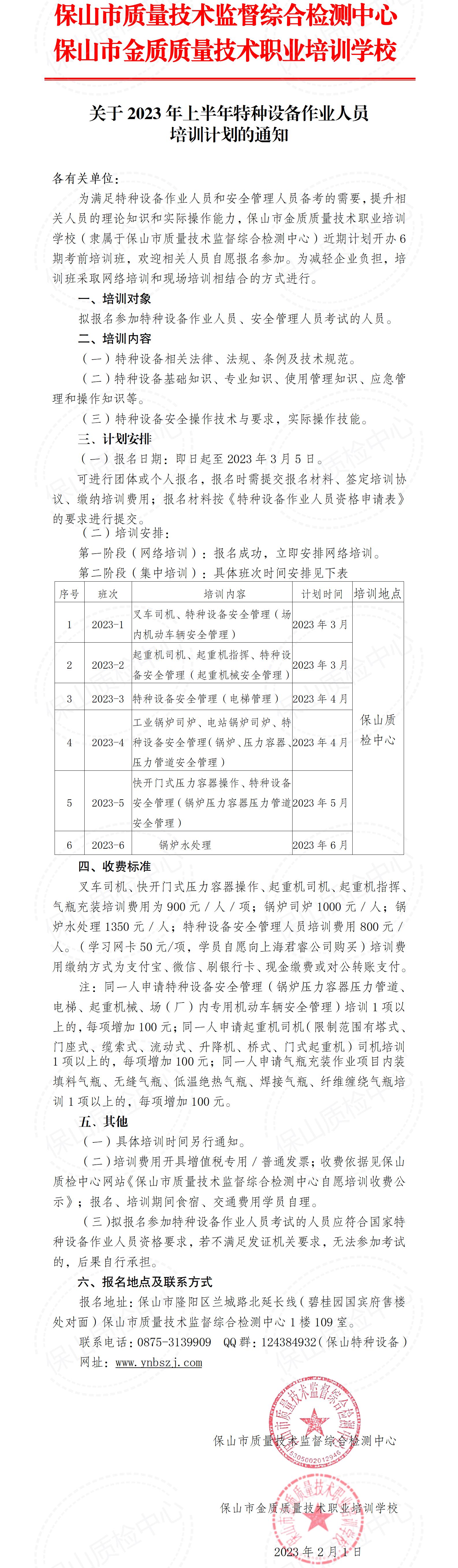
关于2023年上半年特种设备作业人员培训计划的通知
文章来源:保山质检中心 上传时间:2023-02-01 浏览量:8633
【
打印此页
】【
关闭网页
】
阅读上一篇文章:
传承文化闹元宵 浓情汤圆暖人心——保山质检中心开展2023年“我们的节日·元宵”活动
阅读下一篇文章:
墨香满溢传家风,巧剪窗花迎新春 ——保山质检中心开展2023年“我们的节日·春节”活动
版权所有:保山市检验检测院
联系地址:云南省保山市隆阳区兰城路北延长线双碑
联系电话:0875-2145728、传真号码:0875-2145728
单位网址:www.bsjyjc.cn
工信部ICP备案号:滇ICP备20003634号
滇公网安备 53050202000122号
技术支持:云港互联