网站首页
机构介绍
新闻动态
技术服务
党建群团
科研创新
线上办理
公众留言
内容详情
所在位置:信息公开
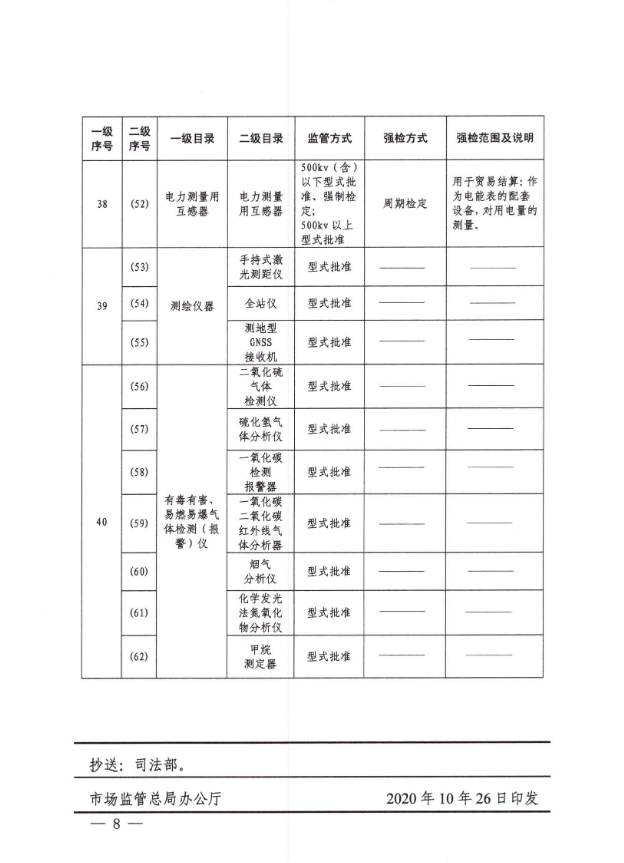
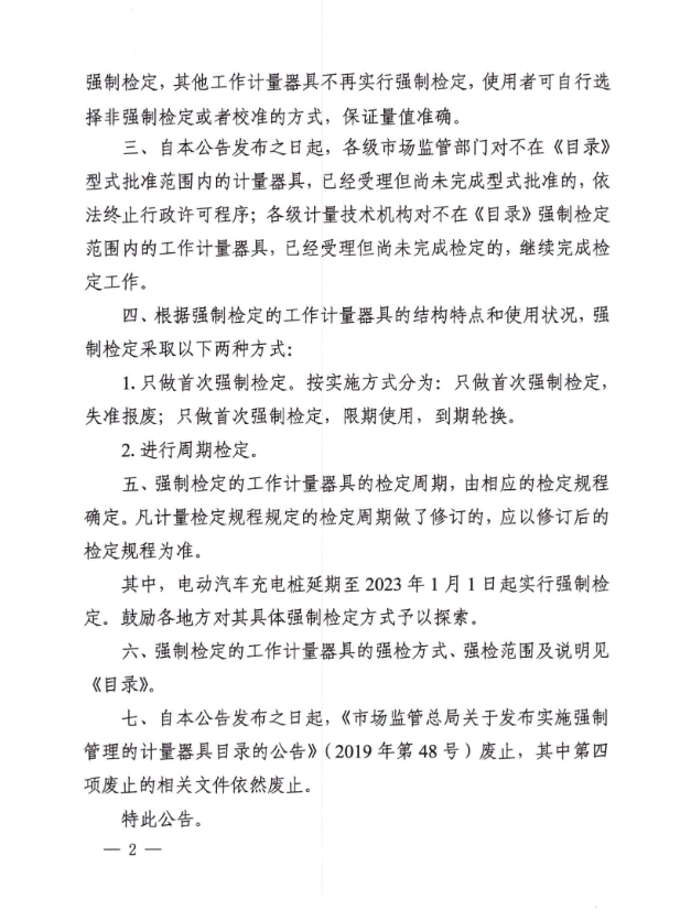
市场监管总局关于调整实施强制管理的计量器具目录的公告(2020年第42号)
文章来源:保山质检中心 上传时间:2020-11-06 浏览量:4255
保山质检中心强检能力(2020-11-05).pdf
【
打印此页
】【
关闭网页
】
阅读上一篇文章:
传播咖啡文化,助力产业发展——保山质检中心组织咖啡知识和技能专题培训
阅读下一篇文章:
保山市质量技术监督综合检测中心2020年检验检测能力提升项目成交结果公告
版权所有:保山市检验检测院
联系地址:云南省保山市隆阳区兰城路北延长线双碑
联系电话:0875-2145728、传真号码:0875-2145728
单位网址:www.bsjyjc.cn
工信部ICP备案号:滇ICP备20003634号
滇公网安备 53050202000122号
技术支持:云港互联