2019年下半年特种设备作业人员考试安排通知
各有关单位:
根据《中华人民共和国特种设备安全法》《特种设备作业人员监督管理办法》《特种设备作业人员考核规则》等法律法规文件的精神,特种设备制造安装改造维修保养单位及使用单位的特种设备作业人员必须取得特种设备安全监察机构核发的资格证书后,方可从事相应工作。为方便各单位安排相关人员考试取证,现将我中心2019年下半年特种设备作业人员考试计划有关事项公布如下:
一、考试人员要求
1.年龄在18周岁及以上且不超过60周岁,具有完全民事行为能力;
2.身体健康并满足申请从事的作业项目对身体的要求;
3.有与申请作业项目相适应的文化程度;
4.具有相应的安全技术知识与技能;
5.符合相应的考试大纲的专项要求。
二、具体考试项目、日期及地点安排

三、考试报名地点
保山市质量技术监督综合检测中心办事大厅(保山市隆阳区兰城路北延长线,法华寺以北500米)。网址:www.ynbszjzx.com
四、报名培训地址及联系方式
新取证报名全套纸质资料需根据考试时间安排,本人实地提交给保山质检中心,电话:0875-2190595。
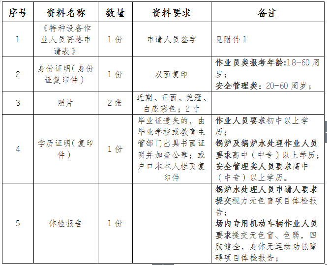
五、新取证报名纸质资料清单

附件: 《特种设备作业人员资格申请表》
保山市质量技术监督综合检测中心
2019年9月30日
滇公网安备 53050202000122号